【株洲疫情中风险地区,株洲最新疫情风险等级】
株洲市疫情风险等级
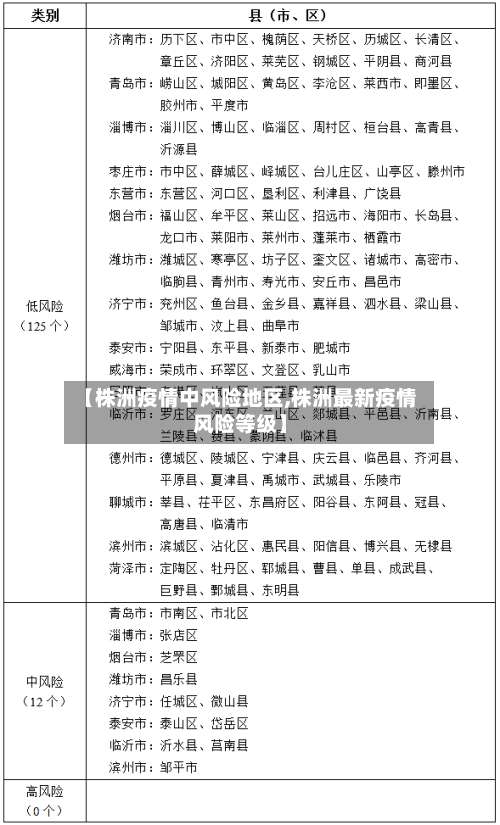
021湖南株洲疫情风险属于低风险地区 。没有发生过本土新增病例的地区都是低风险地区。

疫情等级划分的4个等级判定通常基于疫情传播风险 、病例数量、防控需求及区域影响等综合因素,具体标准可能因地区或政策调整而略有差异。以下是通用判定逻辑的详细说明:四个等级的通用划分标准低风险地区 判定条件:无确诊病例 ,或连续14天内无新增本土确诊病例 。

开门。通过查询各地疫情风险等级通报显示,截止到2022年11月28日,湖南省株洲市天元区以及醴陵区被划分为高风险地区 ,只有四大国有银行恢复正常营业,正常开门。中国四大银行是指由国家直接管控的四个大型国有银行,具体包括:中国工商银行、中国农业银行 、中国银行、中国建设银行 。


国内疫情风险地区/国内疫情风险等级划
国内疫情风险地区主要分为高、中 、低风险区 ,划分依据包括病例数量、聚集性疫情发生情况等,具体标准如下:高风险地区:定义:累计新冠病例超过50例,且14天内有聚集性疫情发生。
疫情级别通常根据疫情的传播风险、严重程度及防控需求进行划分,主要分为低风险地区、中风险地区和高风险地区三个级别 ,具体划分标准及依据如下:低风险地区:定义:无确诊病例,或连续14天无新增确诊病例。
疫情风险区的划分主要依据病例数量 、传播风险、区域特征及防控需求,通常分为高、中 、低风险区 ,具体标准及查看方式如下:划分标准高风险区:病例数较多,且存在明显社区传播风险(如聚集性疫情)。通常以小区、村组或楼栋为单位划定,实行“足不出户、上门服务”的封控措施 。
高风险地区的定义:这类地区通常是指在一定时间内(通常是14天)累积新冠病例数超过50例 ,并且这段时间内发生过聚集性疫情。 中风险区域的特征:14天内出现过新增新冠确诊病例,但累计确诊病例数未超过50例;或者累计确诊病例超过50例,但在14天内没有发生聚集性疫情。
疫情等级划分的4个等级判定通常基于疫情传播风险 、病例数量、防控需求及区域影响等综合因素 ,具体标准可能因地区或政策调整而略有差异 。以下是通用判定逻辑的详细说明:四个等级的通用划分标准低风险地区 判定条件:无确诊病例,或连续14天内无新增本土确诊病例。
法律分析:高风险地区:一般是指累计新冠病例超过了50例,同时〖Fourteen〗、天内是有聚集性疫情发生。中风险区域:14天以内有新增新冠确诊病例 ,合计新冠肺炎确诊病例未超过50病例;共合计确诊的病例超过50例,14天之内未未发生聚集性疫情 。
株洲现在是低风险地区吗
是。低风险地区,又称“低风险区 ”,指中风险区 、高风险区所在县(市、区、旗)的其他地区。株洲市截止2022年9月5日 ,当地已连续315天无本土疫情,属于低风险地区,当地的居民都处于正常生活状态 。
湖南株洲是低风险地区。通过查询相关公开信息显示:截止2022年12月11日湖南株洲地区属于低风险地区。外省来及省内有本土疫情的外市州来株人员 ,省外和疫情严重的省内地区来(返)株人员需持48小时核酸检测阴性证明来(返)株 。
据官方最新统计,截止2022年11月18日15时,株洲共有低风险地区1处 ,高风险地区23处,那么株洲预计什么时候全部解封呢?一块儿来了解下最新消息吧。株洲解封最新消息 据了解,株洲今日又新增了3个高风险区。
全国疫情风险等级名单是?
高风险等级地区:以县 、市(区)为单位 ,累计病例超过50例,且14天内有聚集性疫情发生的地区。中风险地区:以县市区为单位,存在以下两种情况之一的地区:14天内有新增确诊病例 ,且累计确诊病例不超过50例;或累计确诊病例超过50例,但14天内未发生聚集性疫情 。
国内风险等级调整满洲里部分区域风险等级下调:满洲里市北区街道和扎赉诺尔区第三街道连续14天无新发病例,自2020年12月20日0时起,将上述两个街道由新冠肺炎疫情中风险地区调整为低风险地区 ,满洲里市其他区域风险等级不变。
国内疫情风险地区主要分为高、中、低风险区,划分依据包括病例数量、聚集性疫情发生情况等,具体标准如下:高风险地区:定义:累计新冠病例超过50例 ,且14天内有聚集性疫情发生。
疫情级别通常根据疫情的传播风险 、严重程度及防控需求进行划分,主要分为低风险地区、中风险地区和高风险地区三个级别,具体划分标准及依据如下:低风险地区:定义:无确诊病例 ,或连续14天无新增确诊病例 。
从株洲回安化会变码吗
〖壹〗、不会。通过查询安化疫情防控官方网站相关资料了解到,从株洲回安化不会变码。截止2022年12月5日株洲属于高风险地区,安化属于中风险地区 ,从株洲回安化需要有48小时的核酸检测证明,在落地之后进行核酸检测,且通过登录“益阳疾控”微信公众号 ,点击“防新冠”,进行“入益登记 ”;也可以电话联系目的地所在社区(村)报备,所以从株洲回安化不会变码 。
〖贰〗 、首先,你需要明确自己是前往安化县城还是安化梅城。因为不同的目的地会有不同的车次和路线。选取出发站点:前往安化的快巴通常从株洲汽车站发车 。你需要前往该站点进行购票和乘车。购票与乘车:你可以直接在株洲汽车站购买前往安化的车票。根据借鉴信息 ,每天有三趟车可供选取,票价为80元 。
〖叁〗、有株洲到安化去的大巴,每天早上都有的 ,在钻石路和建设路口的汽车站,只有每天一趟。
〖肆〗、你是去安化县城还是安化梅城?去安化前乡地区你就坐到梅城的车,株洲汽车站坐 ,红卫桥那。票价80 、每天三趟车。
中风险区一般多长时间解除株洲
已解除 。株洲,古称建宁,湖南省辖地级市 ,长株潭城市群核心城市、长江中游城市群城市之一。截止于2022年11月24日该地区没有新增本土病例的增加所以没有疫情已解除,当地居民持有七天内的核酸检测报告即可正常出行。
封控区:14天内(自最后1例感染者隔离管控日期起计算)无新增感染者,则解除封控;管控区:14天内(自最后1例感染者管控日期起计算)无新增感染者 ,则解除管控;防范区:当封控区、管控区全部解封解控后,防范区一并解除 。
综上所述,湖南株洲市的全面解封时间预计在11月中下旬,而明天是无法解封的。具体的解封时间还需以官方通报为准。在此期间 ,广大市民应继续做好个人防护,积极配合政府的疫情防控工作,共同为早日战胜疫情贡献力量 。
出株洲 市民持健康码“绿码”和48小时内核酸检测阴性证明离株 市民非必要不出省 、不出境 ,不前往有中高风险地区或有本土新冠病毒感染者报告的市(地、州、盟)外省入株人员应严格落实“提前报备 、入株即检、3天2检”防疫要求,持48小时核酸阴性证明来株。
株洲入境返株人员:14天集中隔离 + 7天本地集中隔离 + 7天居家检测。中高风险地区:高风险地区或健康码红码入株人员,落实集中隔离14天 + 5次核酸检测管理要求 。中风险地区或健康码黄码入株人员 ,落实7天内两次核酸检测。
株洲预计全面解封日期还要多久?按照近来疫情形势来看,预计湖南株洲要到11月中下旬才可以全面解封,届时将恢复正常出入。湖南株洲本轮疫情发生至今也是有段时间了 ,近来依然还有不少新增病例,不过好在都是在管控人员中发现的 。
发表评论