中疫情低风险地区/中疫情低风险地区怎么办
低风险地区定义是什么?
〖壹〗、低风险地区是指该地区在疫情防控工作中 ,病例数量较少,疫情传播风险相对较低的区域 。以下是关于低风险地区的详细解释:疫情传播风险较低:低风险地区表示新冠病毒疫情在特定时间段内传播范围较小,病例数量不多。政府通过积极的防控措施 ,使得疫情得到较好的控制,将疫情传播的风险降低到相对较低的水平。

〖贰〗 、低风险地区的定义是基于县市区层面,当区域内没有确诊病例或者连续14天无新增病例时 ,该地区被认为是低风险 。以下是关于低风险地区定义的进一步说明:无确诊病例或连续14天无新增:在低风险地区,要么完全没有确诊病例,要么在最近的14天内没有新增的确诊病例。

〖叁〗、低风险地区的定义是 ,以县市区为单位,如果区域内没有确诊病例,或者在连续14天内未出现新增确诊病例,那么该地区被视为低风险。对于新增确诊病例的管理 ,14天内累计不超过50例且未发生聚集性疫情的区域为中风险;而累计病例超过50例且存在聚集性疫情的则被定为高风险地区 。
〖肆〗、低风险地区的定义 低风险地区是指新型冠状病毒感染肺炎疫情的等级分类中的一个等级。这是基于疫情发展情况以及可能造成的危害程度来划分的。详细解释如下: 疫情传播风险较低:低风险地区意味着病毒传播的风险相对较低 。在这个区域内的确诊病例数量较少,或者已经得到较好的控制,社区传播的风险较小。
〖伍〗 、低风险地区的定义基于县市区层面 ,当区域内没有确诊病例或者连续14天无新增病例时,被认为是低风险。若14天内新增病例不超过50例,即使累计病例超过50例 ,只要未出现聚集性疫情,仍归类于中风险。然而,一旦累计病例超过50例且在14天内发生聚集性疫情 ,该地区将被判定为高风险 。
重点低风险地区是什么意思低风险地区是什么意思
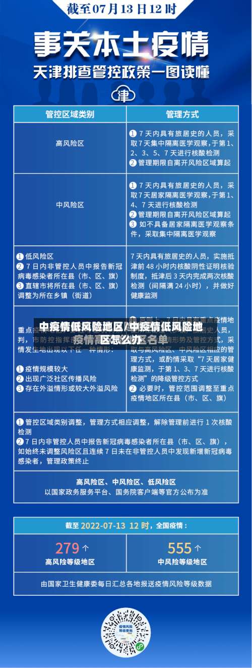
即以县市区为单位,无确诊病例或连续14天无新增确诊病例为低风险地区。14天内有新增确诊病例,累计确诊病例不超过50例 ,或累计确诊病例超过50例,14天内未发生聚集性疫情为中风险地区。累计病例超过50例,14天内有聚集性疫情发生为高风险地区 。
低风险区:低风险区是指相对安全和稳定的地区。这些地区通常具有良好的治安环境、稳定和较低的自然灾害风险。在低风险区旅行或居住时,风险相对较低 ,但仍需保持基本的安全意识 。中高风险地区的划分标准 安全状况:中高风险地区的安全状况是划分的重要标准之一。
低风险地区是指疫情风险较低的地区。详细解释如下: 定义与划分 低风险地区是根据疫情形势、防控措施效果以及感染者的数量等多个因素综合评估得出的结果 。一般来说,低风险地区指的是一段时间内,没有发生疫情或者疫情传播风险较低的区域。
低风险地区是指当地无确诊病例 ,或连续14天无新增确诊病例的地区。关于低风险地区,还可以从以下几点进行理解:定义标准:低风险地区的划分是基于当地疫情实际情况和发展趋势,综合考虑新增和累计确诊病例数等因素 ,并以县市区为单位进行划分的 。
重点低风险是指在风险评估过程中,特别关注那些风险程度较低但仍然需要管理和控制的事项。以下是关于重点低风险的几个要点:资源分配:重点低风险意味着将有限的资源和注意力优先分配给这些事项,尽管它们对组织或项目的影响相对较小 ,但仍然需要得到妥善管理。
低风险地区是指当地无确诊病例,或连续14天无新增确诊病例的地区。关于低风险地区的具体说明如下:划分标准:依据国务院应对新型冠状病毒感染肺炎疫情联防联控机制的相关指导意见,以县为单位 ,如果无确诊病例或连续14天无新增确诊病例,则该地区被划分为低风险地区 。
低风险和中风险地区怎么区分
〖壹〗 、低风险和中风险地区主要通过官方发布的疫情风险等级划分来区分,可通过支付宝国务院客户端查询具体中风险地区,未列出地区即为低风险地区。具体如下:区分依据:低风险和中风险地区的划分主要依据疫情的传播风险、病例数量、聚集性疫情发生情况等因素 ,由国家卫生健康部门或相关机构根据疫情形势动态评估和调整。
〖贰〗 、高风险、中风险、低风险地区的划分标准及防控策略 高风险地区界定:累计病例数超过50例,且14天内有聚集性疫情发生 。中风险地区标准:14天内新增确诊病例,累计不超过50例 ,或累计超过50例但14天内无聚集性疫情。低风险地区特征:无确诊病例或连续14天无新增病例。
〖叁〗、中风险区:中风险区是指存在一定风险和不确定性的地区 。这些地区可能存在一些安全隐患或经济环境相对不稳定,但整体风险水平相对较低。在中风险区旅行或居住时,需要保持警惕并遵循当地的安全建议。 低风险区:低风险区是指相对安全和稳定的地区 。
〖肆〗 、疫情的高中低风险地区划分标准是依据一个街道或者是社区在14天内有没有新冠确诊病例、有多少确诊新冠病例 ,从而划分高中低三个风险等级,同时具体的划分标准还应该依照新冠肺炎疫情的趋势实行调整。法律依据:《中华人民共和国传染病防治法》第十七条国家建立传染病监测制度。
〖伍〗、连续14天内无新增本地确诊病例.根据国务院联防联控机制有关要求,经市疫情防控指挥部研究决定 ,才会将中风险地区降级为低风险 。

发表评论