疫情风险地区判定表格(疫情地区风险评估等级)
新冠疫情风险等级划分等级怎么判定
国内疫情风险地区主要分为高、中 、低风险区,划分依据包括病例数量、聚集性疫情发生情况等 ,具体标准如下:高风险地区:定义:累计新冠病例超过50例,且14天内有聚集性疫情发生。

高风险地区的定义:这类地区通常是指在一定时间内(通常是14天)累积新冠病例数超过50例,并且这段时间内发生过聚集性疫情 。 中风险区域的特征:14天内出现过新增新冠确诊病例,但累计确诊病例数未超过50例;或者累计确诊病例超过50例 ,但在14天内没有发生聚集性疫情。

法律分析:高风险地区:一般是指累计新冠病例超过了50例,同时〖Fourteen〗、天内是有聚集性疫情发生。中风险区域:14天以内有新增新冠确诊病例,合计新冠肺炎确诊病例未超过50病例;共合计确诊的病例超过50例 ,14天之内未未发生聚集性疫情。

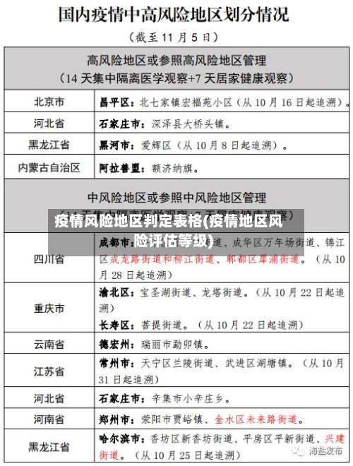
全国疫情风险地区分类表
〖壹〗、新冠肺炎风险等级划分标准如下:高风险等级地区:以县 、市(区)为单位,累计病例超过50例,且14天内有聚集性疫情发生的地区 。中风险地区:以县市区为单位 ,存在以下两种情况之一的地区:14天内有新增确诊病例,且累计确诊病例不超过50例;或累计确诊病例超过50例,但14天内未发生聚集性疫情。
〖贰〗、一类、二类 、三类、四类风险地区的划分主要依据媒介伊蚊的地域分布、活跃期长短以及疫情发生的风险等因素。一类地区:定义:媒介伊蚊活跃期较长 、既往报告登革热本地病例较多、聚集性疫情发生风险相对较高的省份 。包括:浙江、福建 、广东、广西、海南 、云南。
〖叁〗、低风险地区:以县市区为单位 ,无确诊病例或连续14天无新增确诊病例。中风险地区:14天内有新增确诊病例,累计确诊病例不超过50例;或累计确诊病例超过50例,但14天内未发生聚集性疫情 。高风险地区:累计确诊病例超过50例 ,且14天内有聚集性疫情发生。
〖肆〗、多地新增新冠肺炎确诊病例,按照国家新冠肺炎疫情分区分级标准,吉林省吉林市舒兰市调整为高风险地区,也是近来全国唯一的高风险地区;吉林省吉林市丰满区、辽宁省沈阳市苏家屯区 、湖北省武汉市东西湖区调整为中风险地区。
〖伍〗、截至近来 ,国内共有2个高风险地区,76个中风险地区,主要分布在陕西省、河南省 、浙江省等地 ,以下为详细信息(数据不包括港澳台地区):高风险地区:具体地区名单会随疫情形势动态调整,可通过权威渠道实时查询 。
〖陆〗、查询全国中高风险区:在查询页面底部点击“查看全国中高风险疫情地区”,可获取实时更新的全国中高风险区列表 ,包含具体省份、城市及区域名称。注意事项:风险等级划分依据为当地疫情形势 、病例数及传播风险,由省级卫生健康部门动态调整并公布。

濮阳:关于划定疫情中风险地区的通告
〖壹〗、濮阳市自2022年3月10日0时起,将中原油田宾馆、华龙区胜利办胜利小区西区38号楼划定为中风险地区 。以下是具体说明:划定依据与决策主体根据国务院联防联控机制相关规定 ,濮阳市疫情防控指挥部通过综合评估疫情传播风险 、区域人口密集度、医疗资源承载能力等因素,最终确定上述区域为中风险地区。
〖贰〗、濮阳市发布了最新疫情防控通告,具体内容如下:入(返)濮人员管理 提前报备要求:14天内有中高风险地区及本土疫情城市旅居史的人员非必要不入(返)濮。确需入(返)濮的 ,须提前3天向社区(村) 、单位报备,确保信息真实准确。
〖叁〗、中风险区的定义与划定依据中风险区指病例和无症状感染者停留和活动一定时间,且可能具有疫情传播风险的工作地和活动地等区域 。其划定范围需结合流行病学调查结果综合研判,例如病例的行动轨迹、接触人员范围、环境采样结果等 ,以确定潜在传播风险的具体区域。
〖肆〗 、河南濮阳属于低风险地区。(一)接受核酸检测是所有公民应尽的义务,必须全员参与、应检尽检 。为减少等待时间,所在乡镇(街道)、村(社区)将分时段通知接受采样。
国内疫情风险地区/国内疫情风险等级划
国内疫情风险地区主要分为高 、中、低风险区 ,划分依据包括病例数量、聚集性疫情发生情况等,具体标准如下:高风险地区:定义:累计新冠病例超过50例,且14天内有聚集性疫情发生。
疫情级别通常根据疫情的传播风险 、严重程度及防控需求进行划分 ,主要分为低风险地区、中风险地区和高风险地区三个级别,具体划分标准及依据如下:低风险地区:定义:无确诊病例,或连续14天无新增确诊病例 。
疫情风险区的划分主要依据病例数量、传播风险 、区域特征及防控需求 ,通常分为高、中、低风险区,具体标准及查看方式如下:划分标准高风险区:病例数较多,且存在明显社区传播风险(如聚集性疫情)。通常以小区 、村组或楼栋为单位划定 ,实行“足不出户、上门服务 ”的封控措施。
高风险地区的定义:这类地区通常是指在一定时间内(通常是14天)累积新冠病例数超过50例,并且这段时间内发生过聚集性疫情 。 中风险区域的特征:14天内出现过新增新冠确诊病例,但累计确诊病例数未超过50例;或者累计确诊病例超过50例,但在14天内没有发生聚集性疫情。
疫情等级划分的4个等级判定通常基于疫情传播风险、病例数量、防控需求及区域影响等综合因素 ,具体标准可能因地区或政策调整而略有差异。以下是通用判定逻辑的详细说明:四个等级的通用划分标准低风险地区 判定条件:无确诊病例,或连续14天内无新增本土确诊病例 。
法律分析:高风险地区:一般是指累计新冠病例超过了50例,同时〖Fourteen〗 、天内是有聚集性疫情发生。中风险区域:14天以内有新增新冠确诊病例 ,合计新冠肺炎确诊病例未超过50病例;共合计确诊的病例超过50例,14天之内未未发生聚集性疫情。
发表评论