安徽有疫情的地区名单(安徽省哪有疫情)
凤台县城关镇30日疫情人家住什么小区数及住地?
城关镇梁园社区。截止到2022年9月15日查询甘肃省疫情防控最新消息了解到:该省疫情2022年9月15日新增病例住在城关镇梁园社区。该人9月13日至14日居家 。9月15日19:30被转运至集中隔离点,希望居家的居民做好防护,非必要不出门。

张掖市(10866户)、临夏州(4384户)、陇南市(2944户)位列前三;甘南州 、武威市、天水市等地区搬迁户数均超500户;兰州新区作为主要承接区 ,已形成可复制的安置模式。 政策温度与执行速度并存搬迁工作不仅追求效率,更注重群众体验 。

刘李峰透露,今年要新开工改造城镇老旧小区9万个 ,到2025年,2000年底前建成的老旧小区改造工作要基本完成。受疫情影响,截至5月底 ,今年新开工的老旧小区改造项目约为年度任务量的20%左右,但进入6月后新开工项目快速增加,截至6月底 ,已经达到40%以上。

从3月28日到4月29日,华西都市报摄影记者谭曦与四川日报(微博)摄影记者莫定友、尹刚以及中国著名军旅摄影家田捷砚组成的4人航拍小组,在空中翱翔100多个小时 ,执行“空中看灾区 、重建美好新家园”航拍任务 。

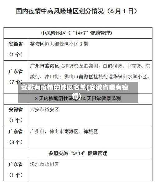
安徽中高风险地区名单最新更新时间
通过查询相关资料显示,安徽中高风险地区名单最新更新时间是9月14日。安徽省滁州市新冠肺炎疫情防控应急指挥部通告,9月14日0时起,滁州市全域无中、高风险区 ,全市恢复实施常态化新冠疫情防控措施。近来安徽无中、高 、低风险地区 。
早上八点。中高风险会以防疫部门对到访地的认定而变化,各地方卫健委在检查完数据之后,会在早上八点更新本地的中高风险地区的标识 ,但数据更新有一定的时间差,具体时间以当地相关防疫部门更新时间为准。
最新全国风险地区名单可通过本地宝——全国疫情中高风险地区名单查询器实时查询 。查询平台:本地宝——全国疫情中高风险地区名单查询器查询入口:点击进入(实时更新)本地宝的全国疫情风险等级名单查询系统由小编们实时维护,风险地区有调整时会第一时间更新专题 ,确保用户获取的信息准确且及时。
重点疫区有哪些?
〖壹〗、例如,疫情早期湖北全省及全国确诊病例超过100人的27个市被列为重点疫区,具体包括浙江省温州市、台州市 、杭州市、宁波市 ,河南省信阳市、驻马店市,安徽省合肥市 、阜阳市,江西省南昌市等。这类地区因疫情传播风险较高 ,需采取严格管控措施。
〖贰〗、实例:湖北全省因疫情早期集中爆发,所有城市均被列为重点疫区 。全国范围内另有27个市累计确诊超100例,如浙江省温州市、台州市、杭州市 、宁波市,河南省信阳市、驻马店市 ,安徽省合肥市、阜阳市,江西省南昌市等。
〖叁〗 、示例:在特定时期,湖北全省因疫情严重 ,各市累计确诊病例数远超100例,所以湖北全省被列为重点疫区。此外,全国还有27个市因确诊病例超过100人被列为重点疫区 ,如浙江省的温州市、台州市、杭州市 、宁波市,河南省的信阳市、驻马店市,安徽省的合肥市、阜阳市 ,江西省的南昌市等 。
〖肆〗 、答案:重点疫区主要包括湖北、广东、黑龙江等省份。详细解释: 重点疫区的定义与划分:重点疫区指的是新型冠状病毒疫情较为严重的地区,通常以某一省份为主要疫源地。具体的划分是基于疫情的感染人数 、传播范围、医疗资源等多方面的因素综合考量得出的 。
〖伍〗、湖南有血吸虫的疫区主要分布在环洞庭湖区域,其中岳阳县也是湖南省血吸虫病重点疫区之一。湖南作为血吸虫病流行的地区之一 ,其疫情分布具有一定的地域特征。环洞庭湖区域,由于地理环境、气候条件以及人类活动等多种因素的共同作用,成为了血吸虫病的主要疫区 。
〖陆〗 、传统的重点疫区广东、广西、贵州 、重庆、山东、云南和海南,近年发病率都有较大幅度的下降。而传统的低发区 ,如东北三省的黑龙江 、吉林和辽宁,西部的新疆、西藏、青海,最近3年或3年以上一直连续保持发病率为0 ,已有条件在中国第一批摘掉狂犬病疫区的帽子。
安徽巢湖疫情风险等级
常态化防控区域 。根据合肥县市疫情风险区最新名单显示合肥巢湖市属于常态化防控区域。高风险区域:在最后一例病例确诊后14天区域内无本地新增确诊病例时,可解除封锁。高风险地区采取极为严格的措施应对疫情,果断采取停工 、停业、停课等管控措施 ,必要时可采取区域封锁,限制人员进出。
安徽巢湖市是低风险区吗?巢湖市不是低风险区,巢湖半汤更不是中风险地区 。根据合肥市10月24日疫情等级提醒:高风险小区一个 ,在瑶海区。中风险小区39个,其中瑶海区16个,经开区6个 ,蜀山区8个,肥西县2个,庐阳区5个,包河区2个。
其他人员确需离蚌的 ,需时刻关注目的地和沿途地区风险等级,不要前往中高风险地区所在城市 。返蚌按我市管控政策执行。
疫情风险等级低回安徽不用隔离,例如现在的湖北、河北湖南 ,等地回安徽都不需要隔离,疫情风险等级高的地区,如浙江的杭州 ,绍兴上虞宁波,回安徽肯定是要被隔离的,总之现在的防疫要求比疫情初发时要人性化了许多 ,在没有疫情风险地区回安徽,都不会隔离,除非国外。
保障居民基本生活的商超 、农贸市场、药店、理发店等场所 ,根据所在区域中、低风险等级,在严格落实疫情防控措施的前提下,正常经营 。乡镇 、办事处要统筹各方资源力量,做好涉疫区域内居民的生活保障工作 ,同时要关心关爱独居老人、残疾人、孕产妇等特殊群体,打通绿色通道,为就医患者和应急需求人员提供便利。
发表评论