印尼疫情高危地区名单公布/印尼疫情高峰期到了没有
印尼西爪哇新冠分布地图:万隆井里汶勿加泗等城市即时数据
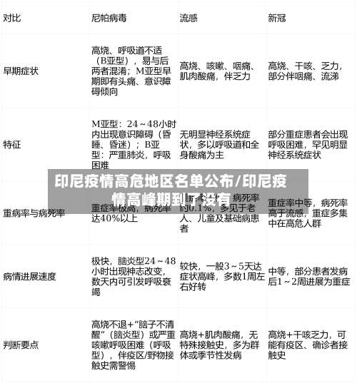
根据互动地图及雅加达邮报的报道,西爪哇省的新冠确诊患者分布在多个城市 ,其中包括万隆 、井里汶和勿加泗等 。万隆:至少有1名新冠确诊患者。井里汶:至少有1名新冠确诊患者。勿加泗:至少有2名新冠确诊患者,为病逝患者的妻子和孩子 。此外,Depok也有2名确诊患者。

24日印尼新冠增107至686人,交通部铁路总署长确诊!80%确诊者病情轻度至中...
月24日印尼新增新冠确诊病例107例 ,累计确诊686例,死亡人数升至55人,交通部铁路总署长朱非格力确诊感染 ,是印尼第二名确诊的高级官员。新增确诊与累计数据印尼新冠发言人尤利安托于3月24日宣布,当日新增确诊病例107例,累计确诊总数达686例 。死亡人数从昨日的49人升至今日的55人 ,累计治愈人数为30人。

截至4月19日,印尼新冠肺炎累计确诊病例达6575例,其中雅加达确诊3033例,死亡率9%(高于全国85%) ,治愈率7%(低于全国43%)。 以下为具体数据及分析:印尼全国疫情概况累计确诊与新增病例 累计确诊病例:6575例(较前一日新增327例) 。死亡病例:582例(新增47例),死亡率85%。

印尼单日新增冲破8千,疫情趋向失控,专家称尚未达巅峰?
印尼12月3日单日新增确诊病例突破8000例,疫情尚未达到巅峰 ,专家认为防疫不足是主因。以下是详细分析:疫情数据突破新高12月3日,印尼单日新增确诊病例达8369例,创下疫情暴发以来比较高纪录。此前一周内 ,印尼已连续三次刷新单日新增纪录,11月29日新增6267例,12月3日直接突破8000例 。
印尼的“群体愚蠢”现象揭示了疫情失控的复杂根源 ,需政府、民众和世界社会协同努力,才能扭转局势。
印尼:仍为东南亚疫情最为严重的国家之一,近来已有超4万人确诊。据法新社报道 ,印尼陆军参谋长佩尔卡萨11日晚称,位于西爪哇省的印尼陆军军官学院暴发集体感染,已有近1300人新冠检测呈阳性反应,其中991人是学院学员 。
印度连续第211日单日新增超万例 ,连续第19日为亚洲第一新增病例国,当日治愈人数正式超过1000万例。南非连续第8日单日新增超万例,首次超过2万例 ,创单日新增比较高纪录,连续第34日为非洲第一新增病例国。
亚洲疫情:土耳其总病例超印尼,成为亚洲第4;日本单日新增首超2600例 ,连续3日超2000例;韩国连续3日新增超400例,处于近8个月高位 。其他地区:大洋洲萨摩亚单日增幅全球第一(+100%),南美洲前5国连续4日新增超千例 ,非洲摩洛哥连续68日新增比较多。

发表评论