【营口最新疫情风险地区,营口最新疫情风险地区名单】
鲅鱼圈区临时关闭所有个体诊所,这是为什么?
鲅鱼圈区临时关闭所有个体诊所,这是因为鲅鱼圈是中风险地区 ,避免发生交叉感染和疫情传播扩散。一:辽宁省新冠疫情据5月15日的数据显示,辽宁省新增4例本土新冠肺炎确诊病例,其中沈阳市1例 ,营口市3例,另外新增5例本土无症状感染者,均在营口市 。沈阳市的新增确诊病例 ,曾在5月3日一家共计12人到营口市鲅鱼圈区旅游度假。

近来鲅鱼圈区正开展全员核酸检测,在全区范围内筛选可能的感染者,目的是第一时间将疫情限制在可控范围内。这次疫情的源头是营口市的一家摄影基地 ,摄影基地每天进行培训,接触紧密、人流量大 。从近来的情况来看疫情链条会比较长,所以暂时关闭全区范围内的个体诊所很有必要。
如今关闭个体诊所 ,是为了避免谎报、瞒报,更好地去控制疫情。当出现相关症状是,可以第一时间被发现,方便进行治疗和管理 。学校封校 、停课为了保证疫情防控工作的进行 ,除了关闭个体诊所之外,鲅鱼圈区内的中小学,已经采取了封校和停课的措施。当然 ,在此期间学校会开展线上教育,保证老师教学的进度。

辽宁高中低风险地区名单
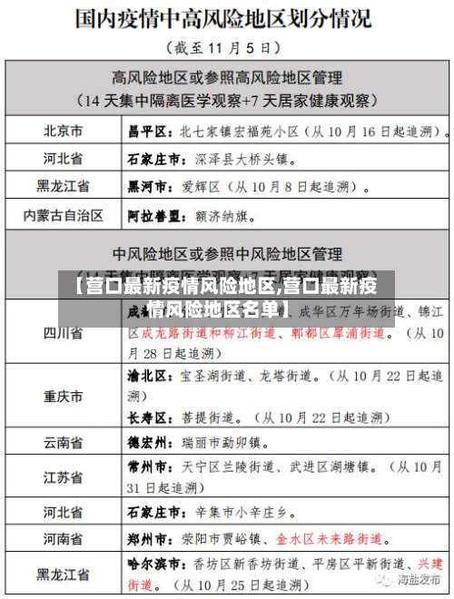
〖壹〗、辽宁各地区疫情风险等级名单如下:高风险区:沈阳市1个(沈阳市辽中区茨榆坨街道)、营口市1个(鲅鱼圈区北大荒物流股份有限公司) 。
〖贰〗 、具体调整区域:将大连市甘井子区泉水街道A4区27号楼由中风险地区降为低风险地区。此次调整后,大连市全域无中高风险地区。调整意义:全域低风险:标志着大连市疫情防控取得阶段性成果 ,为经济社会秩序全面恢复创造条件 。
〖叁〗、低、14中 、8高。辽宁省,取辽河流域永远安宁之意而得其名,是中华人民共和国省级行政区 ,省会沈阳,并位于东北地区南部。而根据资料显示,截止2022年10月11日 ,辽宁地区有6个低风险地区、有14个中风险地区、有8个高风险地区,这些地区分别是抚顺市 、铁岭市、鞍山市、朝阳市四个地区有的。
〖肆〗 、辽宁省高风险地区有32处 。通过查询相关公开信息,截止到查询日期2022年12月11日,辽宁省高风险地区有鞍山市立山区三处 ,铁岭市开原市一处、葫芦岛兴城三处、丹东振兴区九处、丹东元宝区六处 、振安区十处。辽宁省其他地区均为低风险地区,实行常态化防控措施。
为什么营口官方不公布疫情
公布了 。营口是辽宁省地级市,地处辽东半岛中枢 ,渤海东岸,该地区属大陆型季风气候,截止至2022年9月30日 ,该地区官方在其官方微博以及官方公众号公布当地的疫情情况,截止至2022年9月30日辽宁营口没有确诊病例,属于低风险地区 ,但出行时仍需做好个人防护措施,少去人员密集的公共场所。
营口的疫情具体是人导致的感染还是物导致的感染还需要进一步的调查。此次营口病例详情中公布了5名确认阳性病例均分别住在五个不同小区,都没有高风险地区旅居史也没有出过境 ,但都是金色童年摄影基地的员工 。
散布谣言的人完全是吃饱了没事干,缺乏责任感和公德心,甚至存在心理问题,需要从散布谣言中获得心理满足。日前 ,网友爆料称辽宁省营口市已找到零号病人。随后官方发布声明辟谣,说根本没有这回事 。
营口市疫情哪里
通过查询营口市截止到2022年9月29日的疫情动态显示,营口疫情分别在鲅鱼圈区、大石桥市、站前区 、西市区、盖州市。营口隶属于辽宁省地级市 ,地处辽东半岛中枢,渤海东岸,大辽河入海口处。
月2日 ,巴拿马籍“亚洲春天”号货轮停靠辽宁省营口港鲅鱼圈港区 。1月6日,有4名船员出现发热现象后,相继确诊多例境外输入病例 ,已全部闭环转运至省集中救治中心救治。
新一轮本土疫情虽然第一个被确认病例是在安徽省六安,但是有专家给出了研判,此次疫情源头很有可能是从辽宁营口开始传播的。对于此次疫情源头 ,辽宁营口的流调工作就极其重要,找到零号病人也对全面控制此次疫情有着极其重要的意义,因此大家也都希望早点找到零号病人。
国内中风险地区中安徽省六安市有6地、合肥市有1地 、辽宁省沈阳市有4地、营口市有11地 。二:本轮国内疫情的关联5月13日在安徽六安市报告本轮国内疫情的首例确诊病例,之后根据确诊者的流行病学调查 ,在安徽、辽宁多地接连发现了确诊病例和无症状感染者。
在五一假期后,营口 、沈阳又出现了新冠肺炎的新病例。虽然新一轮局部疫情第一例确诊病例发生在安徽省六安市,但有专家判断 ,疫情源头很可能是辽宁省营口市 。对于疫情源头来说,辽宁营口的流调工作是极其重要的,找零号病人对于疫情的全面控制也是意义重大。
营口今天属于什么风险等级
营口今天属于低风险等级。09月28日12时辽宁营口疫情防疫防控出入进出返乡最新政策规定最新消息通知:所有域外来返营人员 ,须主动报备,从风险地区或陆路口岸城市返回的,须持48小时核酸检测阴性证明 。
营口银行产品的风险基本属于中、低风险。具体分析如下:营口银行的基本情况营口银行成立于1997年4月 ,是一家区域性城市商业银行,为客户提供综合型、多元化金融服务。其规模虽不及大型国有银行或股份制商业银行,但作为地方性金融机构 ,仍具备一定抗风险能力,且受国家金融监管体系约束 。
最新数据显示,营口鲅鱼圈地区近来没有低 、中、高风险区域,都是常态化防控区。高风险地区:无症状感染者和病例居住地 ,以及走动频繁且疫情传播风险较高的工作地和活动地等区域,划为高风险区域。按原则以居住小区(村)为单位划定,根据流调研判结果可调整风险区域范围 。
辽宁省营口市:自3月16日20时起 ,鲅鱼圈区北大荒物流股份有限公司调整为高风险地区;群星世界新城、金座A区、金禾一品财富广场 、恒祥湾·富贵园、新港小区调整为中风险地区。
辽宁各地区疫情风险等级名单如下:高风险区:沈阳市1个(沈阳市辽中区茨榆坨街道)、营口市1个(鲅鱼圈区北大荒物流股份有限公司)。
辽宁营口5例感染病例均未注射疫苗,还有哪些信息值得关注?
辽宁营口5例感染病例均未注射疫苗,值得关注的是及时接种疫苗对自己及家人是一种保护。5月14日0时至19时,辽宁省营口市新增2例本土新冠肺炎确诊病例和3名本土无症状感染者 ,这5名感染病例有一个共同点,就是均未注射疫苗 。
聚集活动传播广:营口是盛产鲅鱼的海滨经济特区,此次疫情病例中有几例是去营口鲅鱼圈过五一假期 ,涉及多个饮食 、旅游人员密集场所。安徽病例和营口病例的接触原因是参加培训等聚集活动。五一假期人群流动大,这也是导致跨省传播的原因之一 。此前多次疫情爆发也都与聚集性活动有关。
从细节中可以看出,5例确诊阳性病例均居住在5个不同的社区 ,均无居住在高危地区或越境史,但均为金色摄影基地的员工。辽宁的感染病例已经超过安徽,疫情更有可能起源于营口 。在安徽六安的感染中也有与金色摄影基地有密切接触的人。
此次营口病例详情中公布了5名确认阳性病例均分别住在五个不同小区,都没有高风险地区旅居史也没有出过境 ,但都是金色童年摄影基地的员工。辽宁感染病例已经反超安徽,此次疫情更可能源自营口,安徽六安的感染中也是有与金色摄影基地有关联及密切接触者 。
或者是从自身安全的角度来讲 ,都需要积极注射疫苗 。产品的检测一刻也不能放松。外来产品携带新冠病毒这种现象在我国并不是第1例之前,广西就是因为这种原因而导致的,因此国家在呼吁广大市民做好个人防护 ,积极注册新冠疫苗的同时,也应该加强对外来食品进入我国流通的监管力度 。
就加大了新冠病毒传播的可能性。另外一点就是营口市较低的新冠疫苗接种率,营口发现的多名确诊病例均未接种新冠疫苗 ,相关数据推算营口市的新冠疫苗接种率只有2%-4%之间,作为一个口岸城市,其接种率还低于全国19%的接种率 ,这也就提高了城市出现群体感染的风险系数。
发表评论